不少人拿到劳动合同的那刻,可能连合同内容都没看清,就挥着笔杆子“签签签”,觉得签了合同就万事大吉。可是,合同中有哪些具体内容,有哪些合同不能签,单位不签劳动合同怎么办······这些问题你都清楚吗?事关自身的合法权益,这些必须得了解清楚!
劳动合同应包括哪些内容?
根据《劳动合同法》第十七条规定,劳动合同应当具备以下条款:
(一)用人单位的名称、住所和法定代表人或者主要负责人;
(二)劳动者的姓名、住址和居民身份证或者其他有效身份证件号码;
(三)劳动合同期限;
(四)工作内容和工作地点;
(五)工作时间和休息休假;
(六)劳动报酬;
(七)社会保险;
(八)劳动保护、劳动条件和职业危害防护;
(九)法律、法规规定应当纳入劳动合同的其他事项。
劳动合同除前款规定的必备条款外,用人单位与劳动者可以约定试用期、培训、保守秘密、补充保险和福利待遇等其他事项。”
单位不签劳动合同怎么办?
根据《劳动合同法》第八十二条规定:用人单位自用工之日起超过一个月不满一年未与劳动者订立书面劳动合同的,应当向劳动者每月支付二倍的工资。
如果单位不签订劳动合同,劳动者可以提起劳动仲裁要求单位支付双倍工资。在用人单位不与劳动者签订劳动合同的情况下,劳动者要想证明存在劳动关系可以采用下面几个证据:
1、工资发放记录,如盖章的工资条、工资卡的银行记录;
2、考勤卡、工作证等;
3、社保缴纳记录,社会保险缴费记录是证明存在劳动关系的一个强有力的证据;
4、工作记录、出差的相应证据等。
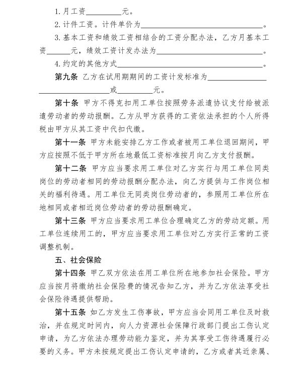
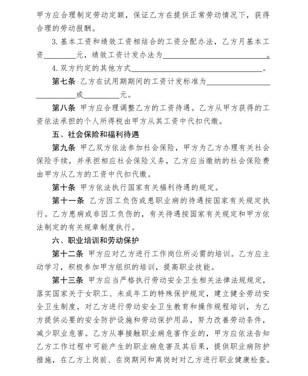
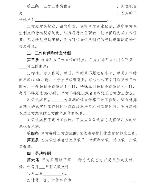
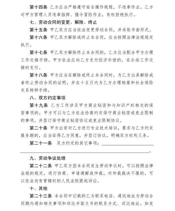
劳动合同怎么签?
11月28日,人社部官网发布《关于发布劳动合同示范文本的说明》,根据中华人民共和国劳动合同法》等法律法规和政策,
编制了《劳动合同(通用)》和《劳动合同(劳务派遣)》示范文本
供用人单位和劳动者签订劳动合同时参考。
劳动合同范本:
来源:人社部官网,综合网络

