LONGXIN

行业新闻

官方标准!“八大员”岗位职责及专业技能要求!


​“八大员”主要工作职责、应该具备的专业技能及专业知识在《建筑与市政工程施工现场专业人员职业标准》(JGJ/T250-2011)中有明确要求!


以下内容可能会引起部分岗位人员心理不适:

1、活都让我干了,那谁谁谁干什么?

2、天天在现场,哪有时间干这么多事?

3、这么想的小伙伴后来干的不错,爱岗敬业,不忍升职,在岗干了一辈子!



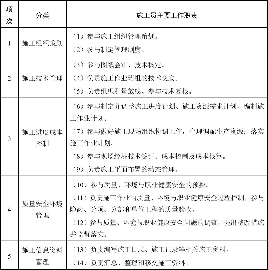
一、施工员



二、质量员



三、安全员



四、标准员



五、材料员



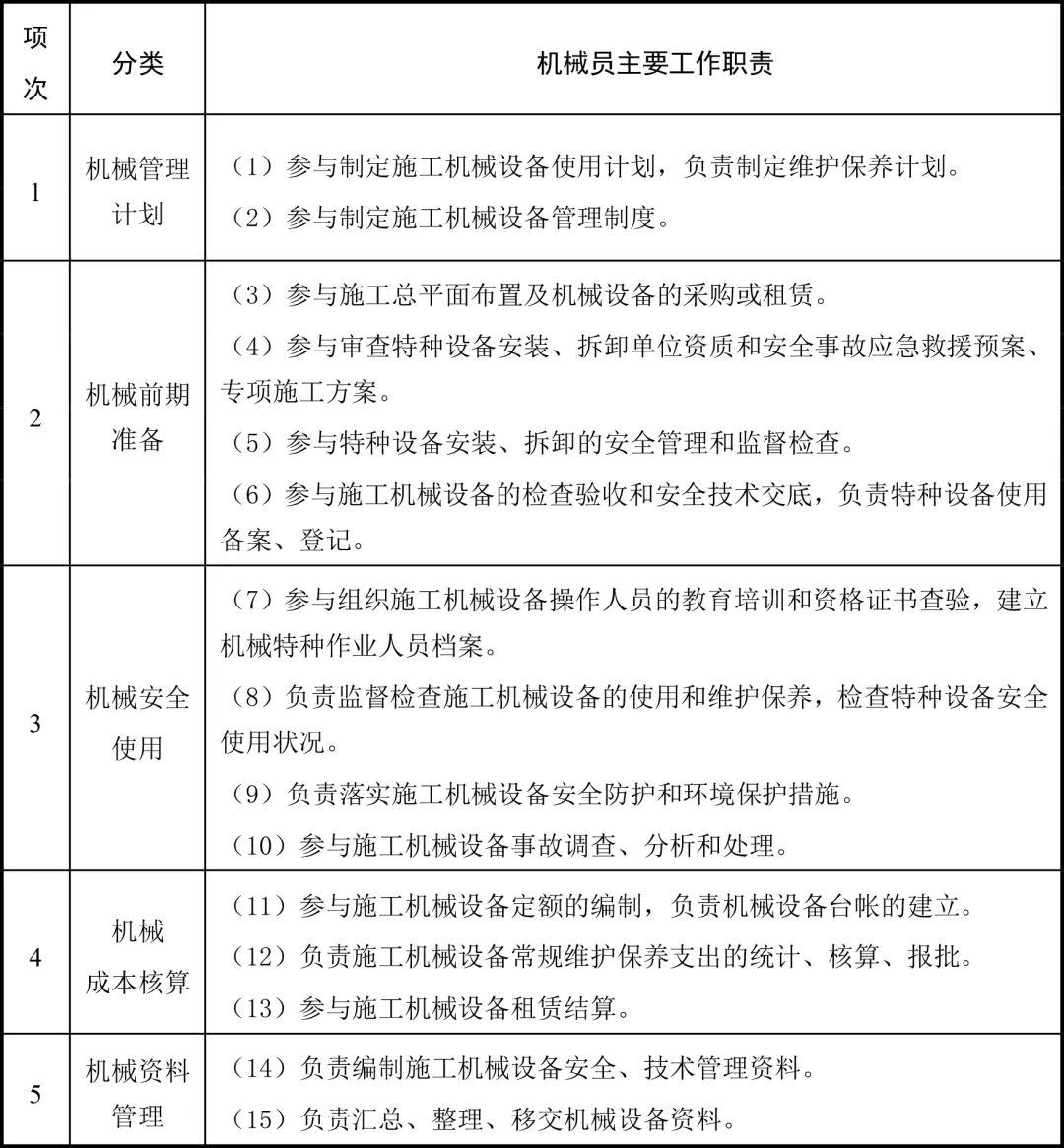
六、机械员



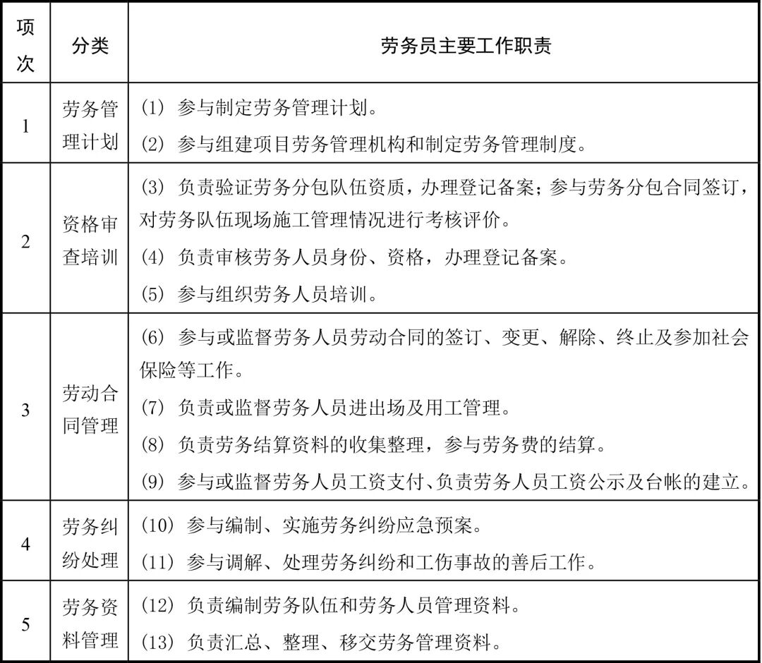
七、劳务员



八、资料员



个别岗位内容暂缺,仅供参考,需考虑地方要求!


源自 | 建筑安全技术与管理






0523-82298765 xhlxfdczx@163.com