LONGXIN

行业新闻

取消施工图/设计方案审查!取消消防、人防等验收...南京部分项目试行

今年以来,自国务院提出探索取消施工图审查(或缩小审查范围)、实行告知承诺制和设计人员终身负责制”等实施意见后,山西省、青岛西海岸新区已先于全国其他地区,大范围取消图审。



近日,南京市城乡建设委员会下发通知,社会投资简易低风险项目进行以下改革:

  • 取消施工图审查

  • 除特殊建设工程和人员密集场所外,取消消防验收及备案

  • 取消设计方案审查

  • 取消人防、交通、竣工档案验收,以及水、电、气等工程验收

以上自10月1日起,开始试行。

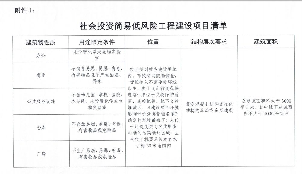
社会投资简易低风险项目清单:


文件原文:



来源:南京市建委






0523-82298765 xhlxfdczx@163.com